關于低硫燃料油期貨上市交易有關事項的通知
時間:2020-06-15
尊敬的客戶:
根據上海國際能源交易中心(以下簡稱:能源中心)相關通知,低硫燃料油期貨自2020年6月22日(周一)起上市交易?,F就有關事項通知如下:
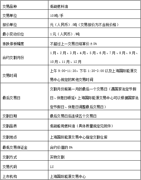
一、低硫燃料油期貨合約

二、上市時間
低硫燃料油期貨自2020年6月22日(周一)起上市交易,當日8:55-9:00集合競價,9:00開市。
三、交易時間
每周一至周五,09:00-10:15、10:30-11:30和13:30-15:00,連續交易時間,每周一至周五21:00-23:00。法定節假日前第一個工作日(不包含周六和周日)的連續交易時間段不進行交易。
四、掛牌合約
LU2101、LU2102、LU2103、LU2104、LU2105、LU2106。
LU2101的最后交易日為2020年12月24日(周四),交割期為12月25日(周五)、28日(周一)、29日(周二)、30日(周三)和31日(周四)。
五、掛牌基準價
由能源中心在上市前一交易日公布。
六、公司交易保證金和漲跌停板幅度
我公司低硫燃料油期貨各合約的交易保證金暫定為合約價值的22%。漲跌停板幅度為±13%,首日漲跌停板幅度為其2倍。
七、相關費用
我公司低硫燃料油期貨合約的交易手續費標準暫定為6元/手。
請各位投資者密切關注市場變化,有效管理賬戶風險,理性投資,謹慎運作。
特此通知。
興業期貨有限公司
二〇二〇年六月十五日
|
關閉本頁 打印本頁 |
